跳到主要內容區
運動與健康中心
Menu
網站導覽
運健中心簡介
運動事務組
健康事務組
相關法規
表單下載
聯絡我們
相關會議
網站導覽
本功能需使用支援JavaScript之瀏覽器才能正常操作
主選單
健康事務組
運動事務組
場地行事曆
場地行事曆
運動與健康中心粉絲專頁
聯絡我們
:::
首頁
置頂消息
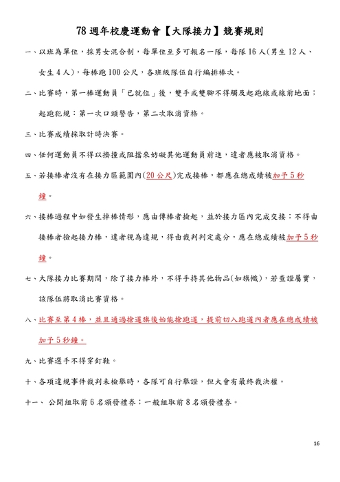
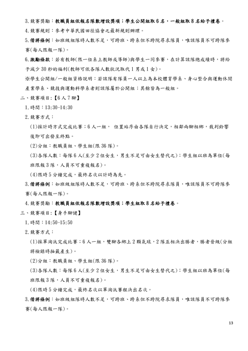
【運健中心】78週年校慶運動會「秩序冊」公告
**尚未領到秩序冊的參賽隊伍,歡迎至運健中心辦公室領取**
78秩序冊_送印.pdf
瀏覽數:
友善列印
分享
Close (Esc)
Share
Toggle fullscreen
Zoom in/out
Previous (arrow left)
Next (arrow right)